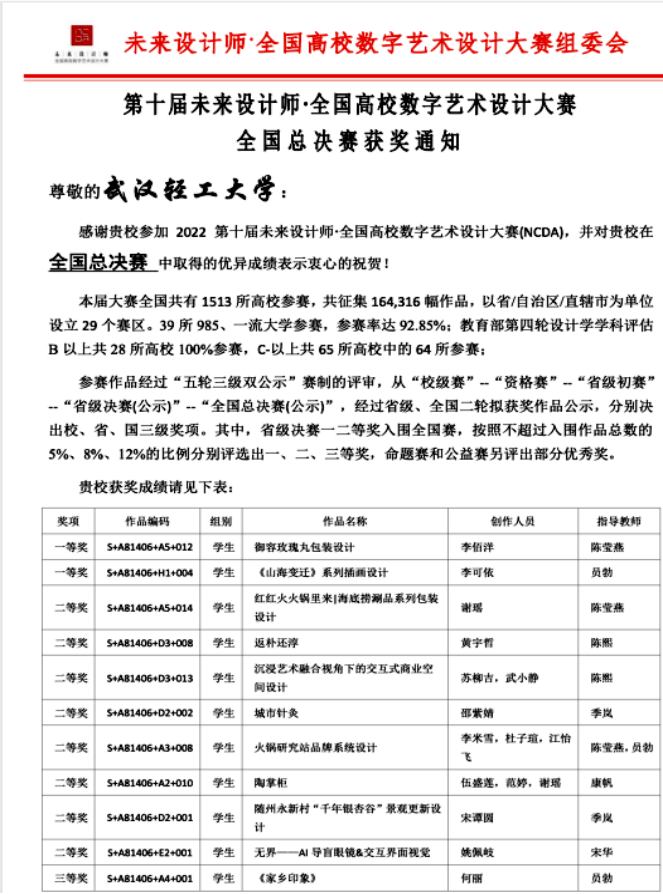
本网讯 近日,由工业和信息化部人才交流中心、未来设计师·全国高校数字艺术设计大赛组委会主办的2022第十届未来设计师·全国高校数字艺术设计大赛国赛获奖名单公布。公司英国365上市公司突出重围,在全国总决赛中取得了一等奖2项、二等奖8项、三等奖1项的优异成绩。

作为一项高规格、高水平的全国性专业赛事,每年有近1500所高校的100万人次老员工,近90%的双一流大学和知名设计院校参赛,赛事竞争激烈。英国365上市公司今年共有160余件作品投稿参赛,并在湖北赛区中荣获一等奖15项、二等奖17项、三等奖20项,获奖作品覆盖视觉传达设计、环境设计、产品设计和动画四个专业。其中获得省一等奖和省二等奖共计32件作品晋级全国总决赛。

陈莹燕老师在指导员工

员勃老师在指导员工
自2021年11月大赛启动以来,在陈莹燕、员勃、陈熙、季岚、康帆、刘非、董莎莉等教师的积极组织和认真指导下,员工创作热情得到充分激发。作品主题紧扣公司“大食品大营养大健康”特色定位,种类涵盖食品品牌和包装设计、非遗物质文化设计、健康人居环境和产品设计等。其中本科生李佰洋同学的《御容玫瑰丸包装设计》和李可依同学的《<山海变迁>系列插画设计》获得了国家一等奖的好成绩。

陈熙老师在指导员工

季岚老师在指导员工

康帆老师在指导员工

老师在指导员工
据悉,未来设计师•全国高校数字艺术设计大赛(NCDA)始于2012年,每年举办一届,已连续举办十届,是同类赛事中最早获得“学习强国”学习平台支持开设专题展的赛事,“员工组”和“教师组”赛事分别入选中国高等教育学会发布的《全国普通高校学科竞赛排行榜》和《全国普通高校教师教学竞赛项目》。大赛秉承“设计为人民服务,培养未来设计师”的理念,坚持艺术与技术并重、学术与公益并重,鼓励老员工积极参与创新设计,用专业知识服务社会、拓展国际视野、培养团队协作精神,成为未来的主力设计师。
近年来,英国365上市公司始终贯彻“以赛促教、以赛促学、以赛促改”的理念,在教学过程中着力培养具有创新精神与实践能力的高素质应用型人才。此次大赛成绩的取得彰显了公司在教学改革与人才培养方面的卓著成效。
作者:丰雅鑫 摄影 季岚 审稿:李辉